随着农历新年前的传统出货高峰到来,从上海、宁波等主要港口出发至东南亚的航线正变得异常繁忙。出口企业普遍反映,订舱需比以往更早,而主要转运枢纽的拥堵情况持续存在。
与此同时,据华西证券分析,2026年中国整体出口增速预计将在0-1%附近,而对东南亚的出口增长正面临新的结构性变化。

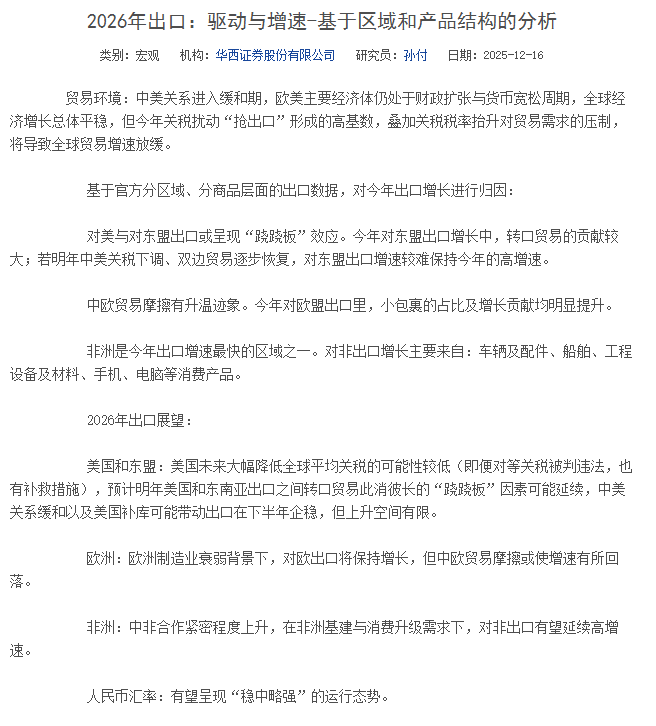
▲图释:2026年出口:驱动与增速-基于区域和产品结构的分析
如何在复杂的市场中预判趋势、规避风险、确保供应链稳定,成为每个出口企业的必修课。
区域贸易结构与增长动力的切换
理解2026年的东南亚海运市场,首先要看清宏观贸易格局的深刻演变。
从增长动力看,过去几年中,中国对东盟的部分出口增长包含了显著的 “转口贸易” 成分。然而,随着外部环境变化,这种模式在2026年可能面临调整。
华西证券指出,若中美贸易关系缓和,双边贸易逐步恢复,对东盟的出口增速或较难维持此前的高位,可能出现此消彼长的“跷跷板”效应。
这意味着,纯粹依赖传统贸易模式的出口商可能感到增长乏力。新的增长点将更多来源于区域内产业链的深度融合与消费市场的真实需求。
与此同时,人民币汇率有望呈现 “稳中略强” 的运行态势,这为出口企业的利润和报价策略带来新的变量。

▲图释:2026年出口:驱动与增速-基于区域和产品结构的分析
运力紧张与高景气度的背后逻辑
尽管宏观增速存在变量,但微观的航运市场却呈现出另一番景象。
2026年,亚洲区域内集运市场,尤其是东南亚航线,供需格局依然偏紧。
从需求侧看,全球贸易格局分散化、“中国+1”制造策略的深入推进,持续推动生产与采购向东南亚转移,这为区域内海运需求提供了坚实基础。
然而,更关键的压力来自供给侧。近年来,全球新船订单主要集中在超大型集装箱船上,服务于主干航线。而用于区域内运输的 3000TEU以下的中小型集装箱船,在手订单占比较低,且船队老龄化问题严重。
据机构预测,2026年这类小型船的运力增速仅为0.5%,2027年甚至可能出现负增长。小船供给的刚性约束,是支撑东南亚航线运价长期处于历史偏高水平的核心原因之一。

企业出海面临的多重现实难题
在紧张的供需关系下,企业的东南亚出口之旅并非一帆风顺,普遍面临几大痛点。
全球船队总量看似充足,但受红海航线持续绕行、欧洲主要港口拥堵等结构性瓶颈影响,有效运力被严重挤压,船舶和集装箱周转效率降低。
各国港口基础设施水平、服务标准不一,部分目的地缺乏直航服务,依赖新加坡等枢纽港中转,增加了运输链路复杂性和时间不确定性。
东盟各国海关法规、单证要求各异,清关环节的疏忽极易导致货物延误、滞留,甚至产生高额罚金。
此外,供应链可视性有限。部分地区的物流合作伙伴数字化程度不高,导致货物运输过程中的信息不透明,企业难以进行精确的库存管理和销售规划。

▲图释:中菲行運用亞太物流專業,應對複雜多變的 2026 年貨運市場
多元化运输方案的权衡
针对不同的货物属性与时效要求,从华东地区出口至东南亚,企业拥有比以往更丰富的通路选择。
海路直航仍是性价比最优的主流选择。从上海出发,到达胡志明市、曼谷、马尼拉等主要港口,直航航程通常在3至7天。对于货量不足整柜的客户,拼箱服务是控制成本的有效方式。
值得注意的是,港口基础设施也在持续优化。以上海港为例,2025年新开通了直航柬埔寨贡布港的散杂货班轮航线,全程仅需8天,较以往航程节省近一半时间,为工程项目货、大型设备出口提供了高效新通道。
当海运无法满足紧急需求时,空运成为关键替代。从上海空运至东南亚主要城市,最快可在24至48小时内送达,特别适合高价值电子产品、紧急备件或补货。

▲图源:上海至東南亞运输
此外,跨境卡车与铁路作为补充方案,在特定路线上也展现出独特优势。例如,跨境卡车运输可提供从上海至越南河内等地的门到门服务,在成本与时效间取得平衡。

▲图释:上海至東南亞的貨運須知
专业应对:构建面向2026的弹性供应链
面对复杂多变的市场,仅仅关注运价和船期已远远不够。
领先企业正与专业的供应链伙伴合作,从更高维度构建竞争力。
实现运输模式的多元化与灵活切换。专业的物流服务商可帮助企业设计海、空、铁、卡多式联运方案,在某一模式出现拥堵或运力短缺时,能迅速切换至备选路径,保障供应链韧性。
深化本地化合规与仓储布局。在东南亚各主要市场拥有自有关务团队和仓储网络的合作伙伴,能确保清关顺畅,并支持企业进行“中国+东南亚”的双枢纽库存配置,灵活响应市场变化。
利用数字化工具提升全程可视性。通过集成化的供应链可视平台,企业可以实时追踪货物从出厂到目的港直至仓库的每一个环节,将传统“黑箱”操作转化为透明、可控的数据流,为决策提供支持。

对于出口企业而言,2026年的挑战在于如何在增速换挡、运力紧张、成本高企的复杂环境中,找到一条确定性的增长路径。
市场共识指向一个结论:供应链的弹性与敏捷性,将比以往任何时候都更直接地转化为企业的核心竞争优势。


